Diagrams

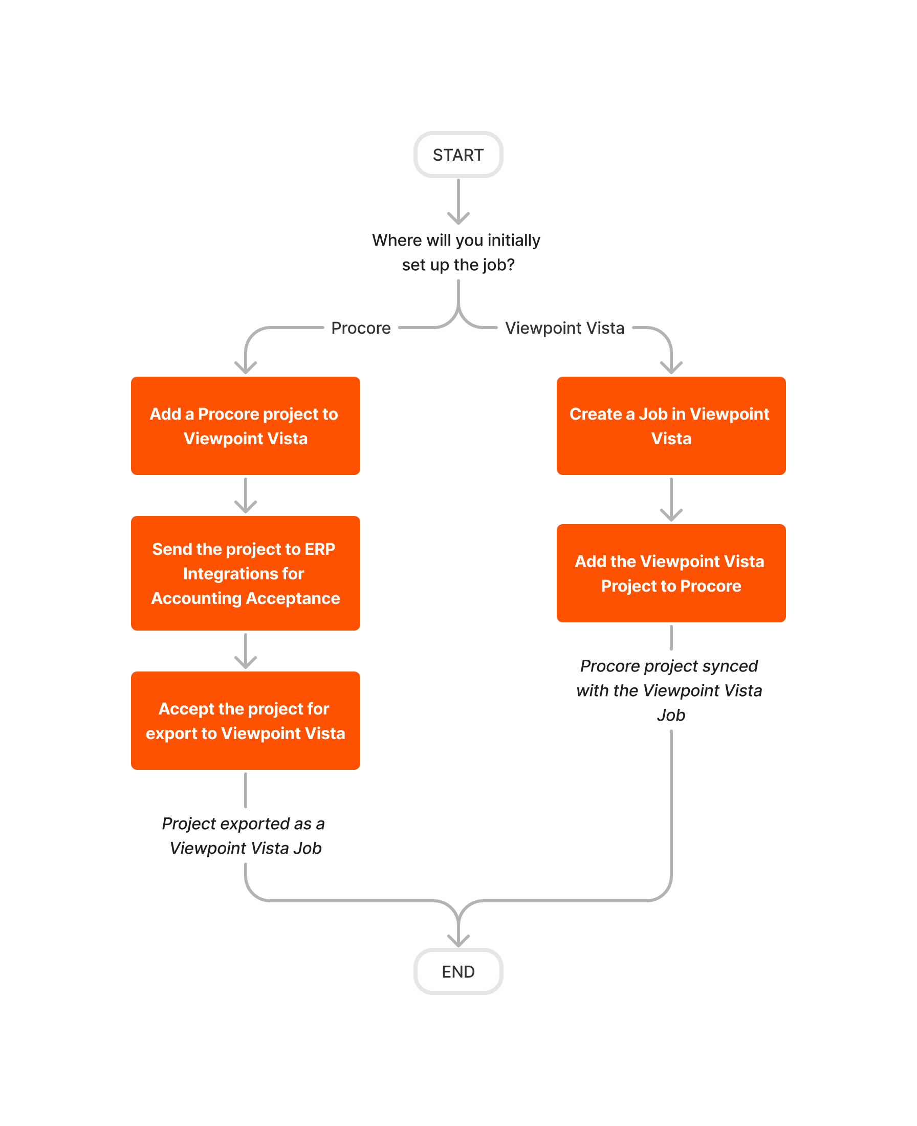
Job Set Up

There are two different ways to set up job for the Integration by Ryvit.

IMPORTANT!

Jobs must be created in one location and then imported or exported to the other. Jobs CANNOT be created in both locations and linked together.

diagram_erp-viewpoint-vista_budget-setup.png

Budget Set Up

If you are setting up the budget for a Procore + Integration by Ryvit project for the first time, use the workflow below as a guideline.

 Important

When setting up a new project in Procore, you must always create the budget in one system and then import or export it to the other system. You cannot create a budget in both systems and then link those budgets at a later time.

diagram_erp-generic_budget-setup.png

Budget Update

If you need to update a budget in Procore after exporting it to Viewpoint® Vista™ with the Integration by Ryvit, use the workflow below as a guideline.

 Important

Budget deletions are not currently supported for export to Viewpoint® Vista™.

diagram_erp-generic_budget-updates.png

Create and Export Commitments

Follow the steps below to create commitments in Procore and then export them to Viewpoint® Vista™ with the Integration by Ryvit.

 Important

After a Procore project is synced with a Viewpoint® Vista™ job, commitments must always be created in Procore using the steps below. Do NOT create commitments directly in Viewpoint® Vista™.

diagram_erp-generic_create-and-export-commitments.png

Create and Export CCOs

Follow the steps outlined below to create Commitment Change Orders (CCOs) in Procore and then export them to Viewpoint® Vista™ with the Integration by Ryvit.

 Important

Change orders can only be created from synced commitments.

diagram_erp-generic_create-and-export-commitment-change-orders.png

Import and Re-Import a Prime Contract

Follow the steps outlined below to create a prime contract in the Viewpoint® Vista™ and then use the Integration by Ryvit to import it into Procore. If you make changes to the prime contract in Viewpoint® Vista™ after the initial import, you must re-import it into Procore.

diagram_erp-viewpoint-vista_prime-contract-imports.png

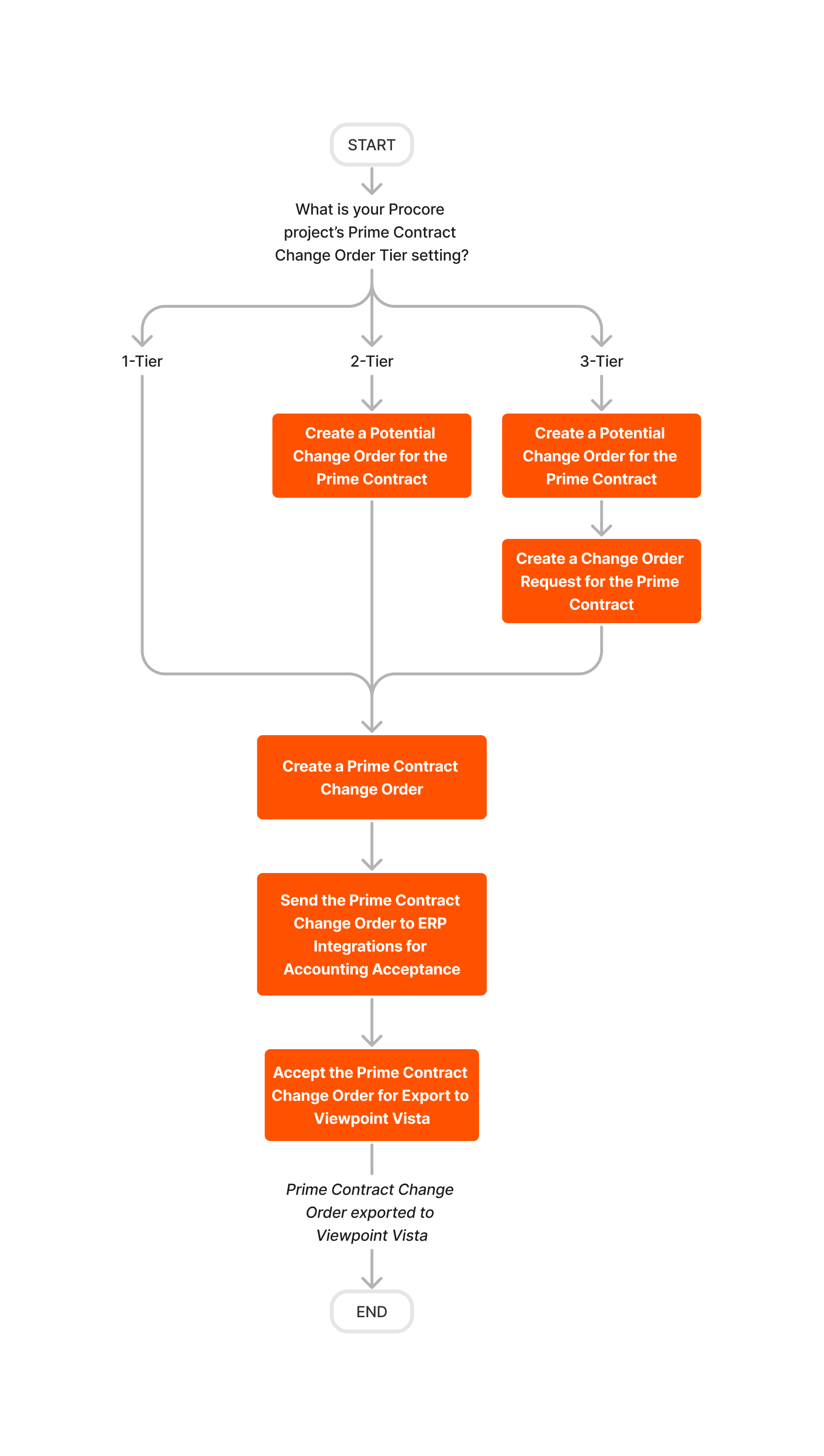
Create and Export PCCOs

Follow the steps outlined below to create Prime Contract Change Orders (PCCOs) in Procore and then export them to Viewpoint® Vista™ using the Integration by Ryvit.

diagram_erp-viewpoint-vista_create-and-export-prime-contract-change-orders.png

Create and Sync Vendors

There are two different ways to sync vendor data between Procore and Viewpoint® Vista™ using the Integration by Ryvit.

 Important

Vendors can be created in either Procore or Viewpoint® Vista™.

diagram_erp-yardi_create-and-sync-vendors.png

Export Subcontractor Invoices

diagram_erp-generic_create-and-export-subcontractor-invoices.png