Diagrams

Job Setup

diagram_erp-sage-300-cre_create-and-export-prime-contract-change-orders.png

Sub Job Setup

diagram-erp-generic-sub-job-setup.png

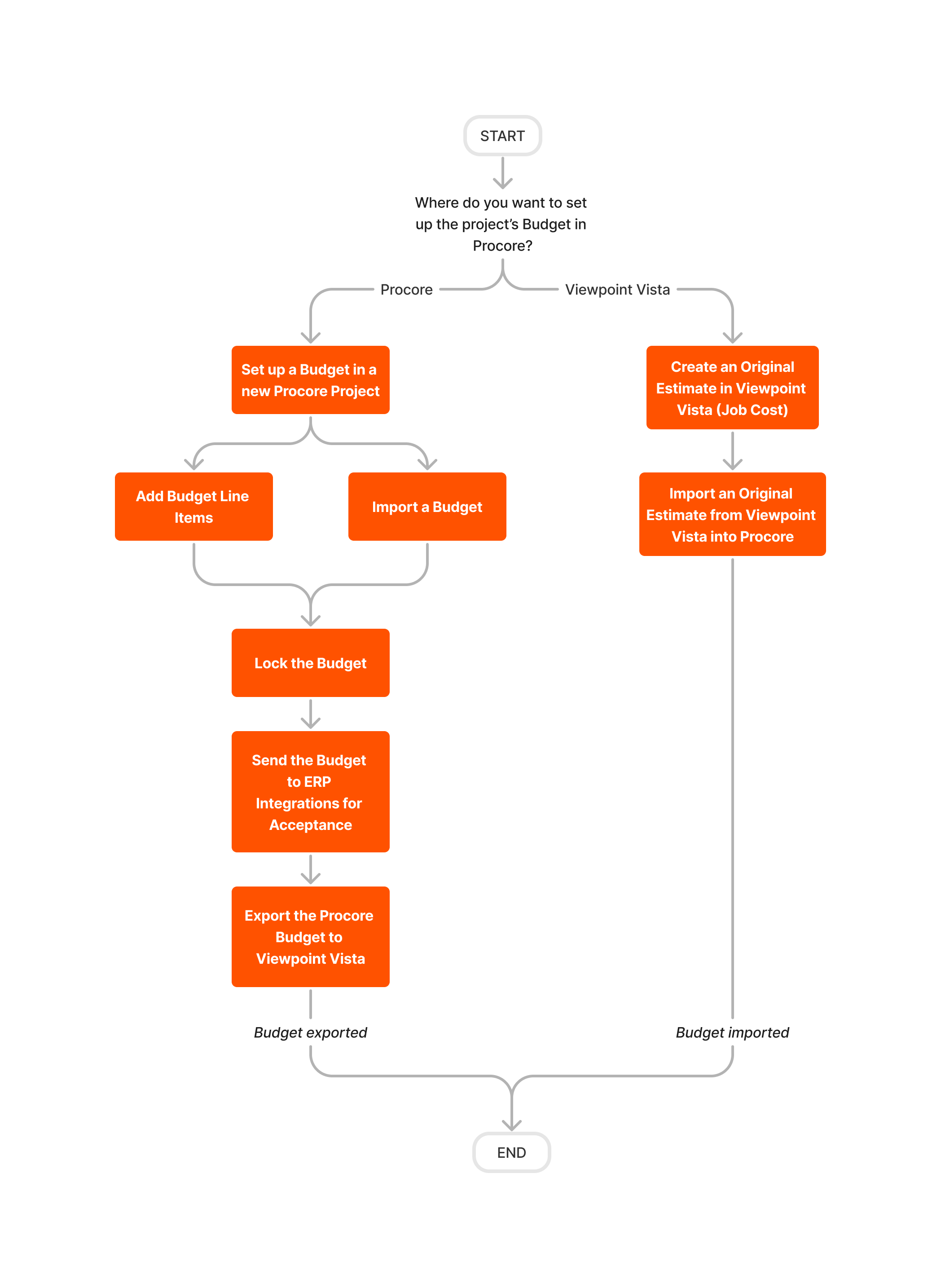
Budget Setup in Procore

diagram_erp-generic_budget-setup.png

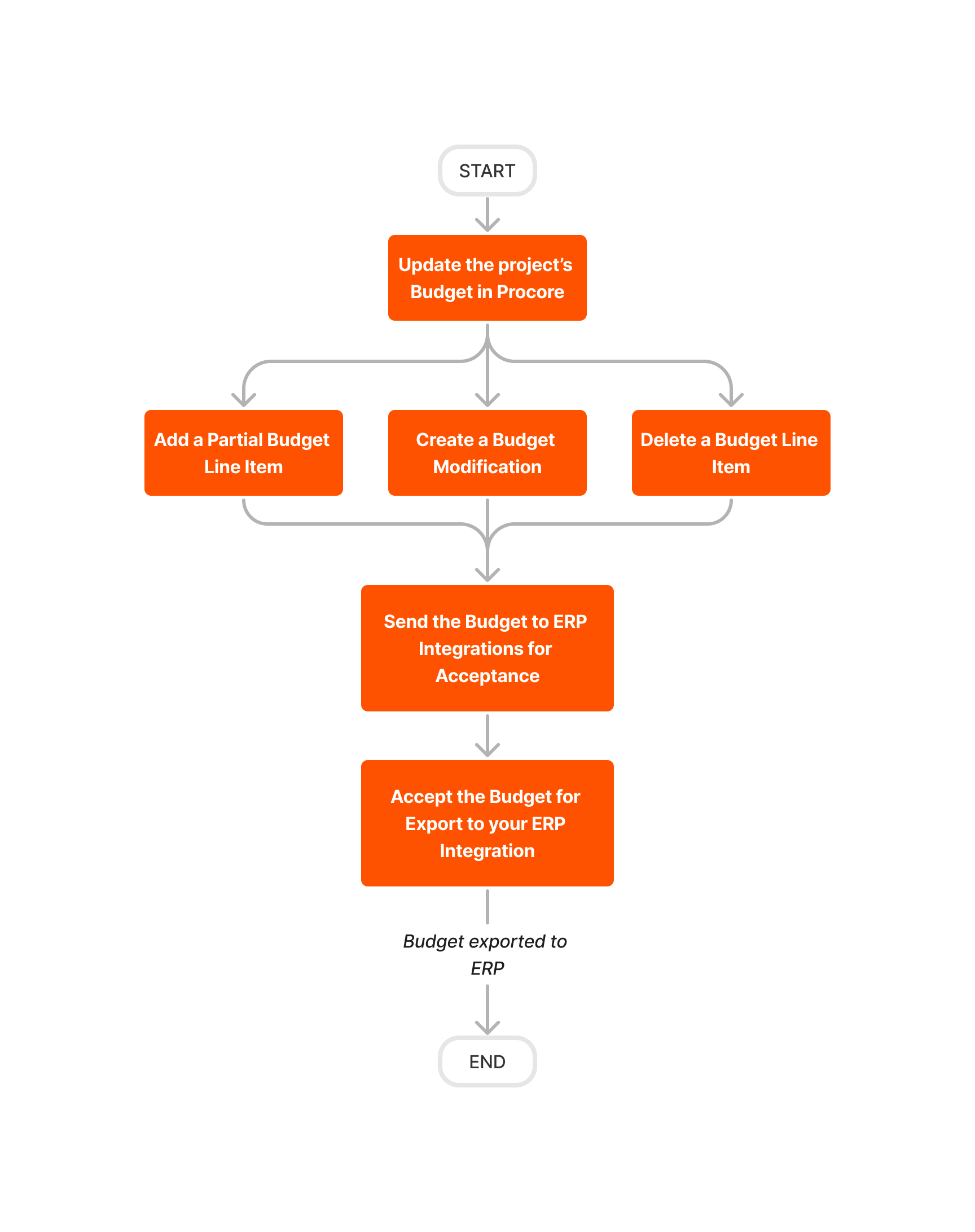
Budget Update

diagram_erp-generic_budget-updates.png

Create and Export Commitments

diagram_erp-generic_create-and-export-commitments.png

Create and Export CCOs

diagram-erp-generic-create-and-export-commitment-change-orders

Create and Export PCCOs

diagram_erp-sage-300-cre_create-and-export-prime-contract-change-orders.png

Create and Sync Vendors

diagram_erp-yardi_create-and-sync-vendors.png

Set Up the Export Subcontractor Invoices Feature

diagram-erp-sage-300-cre-export-subcontractor-invoices-setup

Export Subcontractor Invoices

diagram_erp-generic_create-and-export-subcontractor-invoices.png